2.2 Correlation

Contents

Open In Colab

2.2 Correlation#

Correlation quantifies the strength and direction of the linear relationship between two variables. It’s one of the most important tools for understanding how variables are related.

Why Correlation Matters#

Scatter plots show us visual patterns. Correlation gives us numbers to:

  • Quantify relationship strength

  • Compare different relationships objectively

  • Make predictions

  • Test hypotheses statistically

2.2.1 The Correlation Coefficient#

Definition: For normalized data {(x̂ᵢ, ŷᵢ)}, the correlation is:

\[r = \text{corr}(\{(x,y)\}) = \frac{\sum_i \hat{x}_i \hat{y}_i}{N}\]

Interpretation#

  • Range: \(-1 \leq r \leq 1\)

  • +1: Perfect positive correlation (x̂ = ŷ)

  • -1: Perfect negative correlation (x̂ = -ŷ)

  • 0: No linear relationship

  • Symmetric: corr(x,y) = corr(y,x)

  • Unaffected by translation or positive scaling

Sign tells direction:

  • \(r > 0\): Positive correlation ↗ (as x increases, y tends to increase)

  • \(r < 0\): Negative correlation ↘ (as x increases, y tends to decrease)

  • \(r = 0\): No linear correlation ●

Magnitude tells strength:

  • \(|r| = 1\): Perfect linear relationship

  • \(|r| ≥ 0.7\): Strong correlation

  • \(0.3 ≤ |r| < 0.7\): Moderate correlation

  • \(|r| < 0.3\): Weak correlation

Note: These are guidelines - interpretation depends on context!

import numpy as np
import pandas as pd
from scipy import stats
import matplotlib.pyplot as plt
import seaborn as sns

# Set style
plt.style.use('seaborn-v0_8-darkgrid')
sns.set_palette("husl")
np.random.seed(42)

Computing Correlation: Three Methods#

Worked Example: Height and Weight#

Consider a dataset of 6 people with heights (cm) and weights (kg):

# Data
heights = np.array([160, 165, 170, 175, 180, 185])
weights = np.array([55, 62, 68, 75, 81, 88])

# Display as table
df_hw = pd.DataFrame({'Height (cm)': heights, 'Weight (kg)': weights})
df_hw.index.name = 'Person'
df_hw.index += 1
print(df_hw)
print(f"\nMean height: {np.mean(heights):.1f} cm")
print(f"Mean weight: {np.mean(weights):.1f} kg")
print(f"Std height: {np.std(heights):.2f} cm")
print(f"Std weight: {np.std(weights):.2f} kg")
        Height (cm)  Weight (kg)
Person                          
1               160           55
2               165           62
3               170           68
4               175           75
5               180           81
6               185           88

Mean height: 172.5 cm
Mean weight: 71.5 kg
Std height: 8.54 cm
Std weight: 11.18 kg
# METHOD 1: Using NumPy
r_numpy = np.corrcoef(heights, weights)[0, 1]

# METHOD 2: Using SciPy (also gives p-value)
r_scipy, p_value = stats.pearsonr(heights, weights)

# METHOD 3: Manual calculation (educational!)
mean_x = np.mean(heights)
mean_y = np.mean(weights)
std_x = np.std(heights)
std_y = np.std(weights)

# Step 1: Standardize
z_x = (heights - mean_x) / std_x
z_y = (weights - mean_y) / std_y

# Step 2: Multiply and average
r_manual = np.mean(z_x * z_y)

# Display results
print(f"Method 1 (NumPy):   r = {r_numpy:.4f}")
print(f"Method 2 (SciPy):   r = {r_scipy:.4f}")
print(f"Method 3 (Manual):  r = {r_manual:.4f}")
print(f"P-value: {p_value:.6f}")
Method 1 (NumPy):   r = 0.9998
Method 2 (SciPy):   r = 0.9998
Method 3 (Manual):  r = 0.9998
P-value: 0.000000

Interpretation of Results#

With \(r \approx 1\), we have a very strong positive correlation:

  • r ≈ 1 indicates a nearly perfect linear relationship

  • Taller people almost always weigh more in this dataset

  • We can make accurate predictions using this relationship

The p-value tells us whether the correlation is statistically significant. A very small p-value (< 0.05) means we can reject the null hypothesis that there’s no correlation.

Manual Calculation Breakdown#

Let’s see the step-by-step standardization process:

# Display standardized values
calc_df = pd.DataFrame({
    'x': heights,
    'y': weights,
    'z_x': z_x,
    'z_y': z_y,
    'z_x × z_y': z_x * z_y
})
print(calc_df.round(3))
print(f"\nSum of (z_x × z_y): {np.sum(z_x * z_y):.4f}")
print(f"Divide by N = {len(heights)}: r = {np.sum(z_x * z_y) / len(heights):.4f}")
     x   y    z_x    z_y  z_x × z_y
0  160  55 -1.464 -1.476      2.161
1  165  62 -0.878 -0.850      0.747
2  170  68 -0.293 -0.313      0.092
3  175  75  0.293  0.313      0.092
4  180  81  0.878  0.850      0.747
5  185  88  1.464  1.476      2.161

Sum of (z_x × z_y): 5.9986
Divide by N = 6: r = 0.9998

Properties of Correlation#

Understanding these properties is crucial for working with correlation correctly!

Property

Description

Implication

Symmetry

\(\text{corr}(x,y) = \text{corr}(y,x)\)

Order doesn’t matter

Translation Invariance

Adding constants doesn’t change \(r\)

Only relative positions matter

Scale Invariance

Multiplying by positive constants preserves \(r\)

Units don’t affect correlation

Sign Flip

Multiplying by negative reverses sign

Direction changes, magnitude preserved

Bounded

\(-1 \leq r \leq 1\) always

Mathematical guarantee

# Demonstrate correlation properties
x_orig = np.array([1, 2, 3, 4, 5])
y_orig = np.array([2, 4, 5, 7, 9])
r_orig = np.corrcoef(x_orig, y_orig)[0, 1]

print(f"Original data correlation: r = {r_orig:.4f}\n")

# Property 1: Symmetry
r_xy = np.corrcoef(x_orig, y_orig)[0, 1]
r_yx = np.corrcoef(y_orig, x_orig)[0, 1]
print(f"1. SYMMETRY: corr(x,y) = {r_xy:.4f}, corr(y,x) = {r_yx:.4f} ✓")

# Property 2: Translation invariance
x_translated = x_orig + 100
y_translated = y_orig + 50
r_translated = np.corrcoef(x_translated, y_translated)[0, 1]
print(f"2. TRANSLATION: After adding (100, 50): r = {r_translated:.4f} ✓")

# Property 3: Scale invariance (magnitude)
x_scaled = x_orig * 10
y_scaled = y_orig * 5
r_scaled = np.corrcoef(x_scaled, y_scaled)[0, 1]
print(f"3. SCALING: After scaling (10×, 5×): r = {r_scaled:.4f} ✓")

# Property 4: Negative scaling reverses sign
x_neg = x_orig * (-1)
r_neg = np.corrcoef(x_neg, y_orig)[0, 1]
print(f"4. SIGN FLIP: After x → -x: r = {r_neg:.4f} ✓")
Original data correlation: r = 0.9948

1. SYMMETRY: corr(x,y) = 0.9948, corr(y,x) = 0.9948 ✓
2. TRANSLATION: After adding (100, 50): r = 0.9948 ✓
3. SCALING: After scaling (10×, 5×): r = 0.9948 ✓
4. SIGN FLIP: After x → -x: r = -0.9948 ✓

2.2.2 Using Correlation to Predict#

Assume we have \(N\) pairs of data points \((x_i, y_i)\) with correlation \(r\).

Assume we have a new value \((x_0,?)\) and want to predict the corresponding \(y_0\) value. We can use the correlation coefficient to make this prediction!

Standardize \(x_0\) to get \(\hat{x}_0\) and then predict the value of \(\hat{y}^p_0\):

  • We want to construct a prediction function which gives a prediction for any value of \(\hat{x}\). For each of the \((x_i,y_i)\) pairs in our data set, the predictor should take \(x_i\) and produce a result as close to \(y_i\) as possible.

  • If we predict using a linear function, then we have, for some unknown a, b, that \(\hat{y}^p_i = a \cdot \hat{x}_i + b\).

  • let \(u_i = \hat{y}_i - \hat{y}^p_i\) be the error of our prediction for the \(i\)th data point. We would like to have \(mean(u_i) = 0\).

\[mean(u) = mean(\hat{y} - \hat{y}^p) = mean(\hat{y}) - mean(a \cdot \hat{x} + b)\]
\[ = mean(\hat{y}) - a \cdot mean(\hat{x}) - b = 0 - a \cdot 0 - b = -b\]

Since we want \(mean(u) = 0\), we must have \(b = 0\).

Now we have \(\hat{y}^p_i = a \cdot \hat{x}_i\). We want to find the value of \(a\) that minimizes the variance of the error \(u_i\):

\[var(u) = mean(\hat{y} - a \cdot \hat{x})^2\]
\[ = mean(\hat{y}^2) - 2a \cdot mean(\hat{y} \cdot \hat{x}) + a^2 \cdot mean(\hat{x}^2)\]
\[ = 1 - 2a \cdot r + a^2\]

To minimize this, we take the derivative with respect to \(a\) and set it to zero:

\[\frac{d}{da} var(u) = -2r + 2a = 0\]
\[a = r\]

Hence, the best linear predictor is \(\hat{y}^p = r \cdot \hat{x}\).

In standard coordinates, the prediction is:#

\[y^p_0 = r \cdot \hat{x}_0 \quad \text{where} \quad r = \text{corr}(\{(x,y)\})\]

In original coordinates, the prediction is:#

\[\frac{y^p_0 - mean(y_i)}{std(y_i)} = r \cdot \frac{x_0 - mean(x_i)}{std(x_i)}\]
\[y^p_0 = mean(y_i) + r \cdot \frac{std(y_i)}{std(x_i)} \cdot (x_0 - mean(x_i))\]

Root Mean Squared Error (RMSE) of the Prediction#

\[RMSE = \sqrt{var(u)} = \sqrt{1 - r^2} \]

Rule of Thumb 💡#

If x is k standard deviations from its mean, then y is predicted to be r•k standard deviations from its mean.

Or even simpler:

When x goes up by 1 standard deviation, y goes up by r standard deviations.

Worked Example: Predicting Weight from Height#

# Using the height-weight data
heights = np.array([160, 165, 170, 175, 180, 185])
weights = np.array([55, 62, 68, 75, 81, 88])

# Statistics
h_mean = np.mean(heights)
h_std = np.std(heights)
w_mean = np.mean(weights)
w_std = np.std(weights)
r = np.corrcoef(heights, weights)[0, 1]

print("Dataset Statistics:")
print(f"  Height: μ = {h_mean:.1f} cm, σ = {h_std:.2f} cm")
print(f"  Weight: μ = {w_mean:.1f} kg, σ = {w_std:.2f} kg")
print(f"  Correlation: r = {r:.4f}")

# Predict weight for height = 172 cm
h_new = 172
w_pred = w_mean + r * (w_std / h_std) * (h_new - h_mean)

# Using rule of thumb
h_std_dev = (h_new - h_mean) / h_std
w_std_dev = r * h_std_dev
w_pred2 = w_mean + w_std_dev * w_std

print(f"\nPrediction for height = {h_new} cm:")
print(f"  Height is {h_std_dev:.3f} std devs from mean")
print(f"  Weight predicted: {w_std_dev:.3f} std devs from mean")
print(f"  Predicted weight: {w_pred:.2f} kg")
Dataset Statistics:
  Height: μ = 172.5 cm, σ = 8.54 cm
  Weight: μ = 71.5 kg, σ = 11.18 kg
  Correlation: r = 0.9998

Prediction for height = 172 cm:
  Height is -0.059 std devs from mean
  Weight predicted: -0.059 std devs from mean
  Predicted weight: 70.85 kg

Creating a Prediction Function#

We can encapsulate the prediction logic into a reusable function:

def predict_from_correlation(x_new, x_data, y_data):
    """
    Predict y from x using correlation.
    
    Parameters:
    -----------
    x_new : float or array - New x value(s) to predict y for
    x_data : array - Historical x data
    y_data : array - Historical y data
    
    Returns:
    --------
    y_pred : float or array - Predicted y value(s)
    """
    r = np.corrcoef(x_data, y_data)[0, 1]
    x_mean, y_mean = np.mean(x_data), np.mean(y_data)
    x_std, y_std = np.std(x_data), np.std(y_data)
    
    return y_mean + r * (y_std / x_std) * (x_new - x_mean)

# Test with multiple heights
test_heights = [160, 170, 180, 190, 200]

print("Height (cm) → Predicted Weight (kg)")
print("-" * 35)
for h in test_heights:
    w = predict_from_correlation(h, heights, weights)
    print(f"   {h:3d} cm    →    {w:5.1f} kg")
Height (cm) → Predicted Weight (kg)
-----------------------------------
   160 cm    →     55.1 kg
   170 cm    →     68.2 kg
   180 cm    →     81.3 kg
   190 cm    →     94.4 kg
   200 cm    →    107.5 kg

Notice the linear pattern in predictions! Each 10 cm increase in height predicts the same weight increase. This is a fundamental property of correlation-based prediction.

Key insights:

  • If \(|r| = 1\) (perfect correlation), RMSE = 0 (perfect predictions)

  • If \(|r| = 0\) (no correlation), RMSE = \(\sigma_y\) (predictions no better than guessing the mean)

  • Higher \(|r|\) → lower RMSE → better predictions!

# Calculate prediction error
rmse = w_std * np.sqrt(1 - r**2)

print("Prediction Accuracy Metrics:")
print(f"  Correlation: r = {r:.4f}")
print(f"  R-squared: r² = {r**2:.4f} ({r**2*100:.1f}% variance explained)")
print(f"  RMSE = σ_y × √(1 - r²) = {w_std:.2f} × √(1 - {r**2:.4f}) = {rmse:.2f} kg")
Prediction Accuracy Metrics:
  Correlation: r = 0.9998
  R-squared: r² = 0.9995 (100.0% variance explained)
  RMSE = σ_y × √(1 - r²) = 11.18 × √(1 - 0.9995) = 0.24 kg

Interpretation:

  • Typical prediction error is approximately ±RMSE

  • High correlation (\(r \approx 1\)) means very accurate predictions

  • The \(r^2\) value tells us what proportion of variance in \(y\) is explained by \(x\)

Visualizing Different Correlation Values#

Let’s see what different correlation values look like:

# Generate data with different correlations
def generate_correlated_data(r_target, n=100):
    """Generate data with specified correlation."""
    x = np.random.randn(n)
    y = r_target * x + np.sqrt(1 - r_target**2) * np.random.randn(n)
    return x, y

# Create grid of plots
fig, axes = plt.subplots(2, 3, figsize=(15, 10))
correlations = [1.0, 0.8, 0.5, 0.0, -0.5, -0.8]

for idx, r_val in enumerate(correlations):
    row, col = idx // 3, idx % 3
    ax = axes[row, col]
    
    x, y = generate_correlated_data(r_val)
    r_actual = np.corrcoef(x, y)[0, 1]
    
    color = 'darkgreen' if r_actual > 0 else ('darkred' if r_actual < 0 else 'gray')
    
    ax.scatter(x, y, alpha=0.6, s=30, color=color)
    ax.set_title(f'r = {r_actual:.2f}', fontsize=13, fontweight='bold')
    ax.set_xlabel('X (standardized)')
    ax.set_ylabel('Y (standardized)')
    ax.grid(True, alpha=0.3)
    ax.axhline(y=0, color='black', linewidth=0.5, alpha=0.3)
    ax.axvline(x=0, color='black', linewidth=0.5, alpha=0.3)
    
    # Add best-fit line
    x_line = np.array([ax.get_xlim()[0], ax.get_xlim()[1]])
    ax.plot(x_line, r_actual * x_line, 'r--', linewidth=2, alpha=0.5)

plt.suptitle('Different Correlation Values', fontsize=16, fontweight='bold', y=1.00)
plt.tight_layout()
plt.show()
../_images/487eef651e727004f9315466053b928c39241977075f8281839b4382128e66fa.png

Pattern Guide#

Correlation

Visual Pattern

Description

\(r = +1.0\)

Perfect upward line

All points on the line

\(r = +0.8\)

Tight upward cloud

Strong positive trend

\(r = +0.5\)

Loose upward cloud

Moderate positive trend

\(r = 0.0\)

Circular cloud

No linear relationship

\(r = -0.5\)

Loose downward cloud

Moderate negative trend

\(r = -0.8\)

Tight downward cloud

Strong negative trend

2.2.3 Confusion Caused by Correlation#

⚠️ Critical Warning: Correlation ≠ Causation!#

Just because two variables are correlated does NOT mean one causes the other!

Three possible explanations for correlation:

  1. X causes Y: Pressing accelerator → car speeds up

  2. Y causes X: (Sometimes) Happiness → success

  3. Hidden variable Z causes both: Temperature → ice cream sales AND drownings

Example 1: Spurious Correlation - Ice Cream and Drowning#

# Famous spurious correlation example
months = np.arange(1, 13)
summer_effect = np.sin((months - 3) * np.pi / 6)

ice_cream = 100 + 80 * summer_effect + np.random.normal(0, 5, 12)
drownings = 20 + 30 * summer_effect + np.random.normal(0, 2, 12)

r_spurious = np.corrcoef(ice_cream, drownings)[0, 1]

# Plot
fig, (ax1, ax2) = plt.subplots(1, 2, figsize=(14, 5))

month_names = ['Jan','Feb','Mar','Apr','May','Jun','Jul','Aug','Sep','Oct','Nov','Dec']
ax1.plot(months, ice_cream, 'o-', linewidth=2, label='Ice Cream Sales', color='coral')
ax1.plot(months, drownings, 's-', linewidth=2, label='Drownings', color='steelblue')
ax1.set_xlabel('Month', fontsize=12)
ax1.set_ylabel('Count', fontsize=12)
ax1.set_title('Ice Cream Sales vs Drownings Over Time', fontsize=13, fontweight='bold')
ax1.set_xticks(months[::2])
ax1.set_xticklabels([month_names[i-1] for i in months[::2]])
ax1.legend()
ax1.grid(True, alpha=0.3)

ax2.scatter(ice_cream, drownings, s=100, alpha=0.6, color='orange', edgecolors='black')
ax2.set_xlabel('Ice Cream Sales', fontsize=12)
ax2.set_ylabel('Drownings', fontsize=12)
ax2.set_title(f'Scatter Plot (r = {r_spurious:.3f})', fontsize=13, fontweight='bold')
ax2.grid(True, alpha=0.3)

plt.tight_layout()
plt.show()

print(f"Correlation: r = {r_spurious:.3f}")
../_images/b58b7bb17ddf1c84f69b029319dc188099c6330cdfb2ed0825f220ed080ddcfe.png
Correlation: r = 0.994

⚠️ Spurious Correlation Alert!#

Does ice cream cause drowning? Of course not!

The real explanation involves a hidden variable:

SUMMER (warm weather)
├── → More ice cream sales
└── → More swimming → More drownings

Lesson: Always think critically about WHY variables correlate!

Questions to ask:

  1. Could X directly cause Y?

  2. Could Y directly cause X?

  3. Could a third variable cause BOTH?

  4. Is this just coincidence?

Example 2: Confounding Variable - Shoe Size and Reading Ability#

# Simulate children's data
n_children = 50
ages = np.random.uniform(5, 15, n_children)

# Both increase with age!
shoe_sizes = 10 + 1.5 * ages + np.random.normal(0, 1, n_children)
reading_scores = 20 + 5 * ages + np.random.normal(0, 5, n_children)

r_shoes_reading = np.corrcoef(shoe_sizes, reading_scores)[0, 1]

# Plot
plt.figure(figsize=(10, 6))
scatter = plt.scatter(shoe_sizes, reading_scores, c=ages, cmap='viridis', 
                     s=100, alpha=0.6, edgecolors='black')
plt.colorbar(scatter, label='Age (years)')
plt.xlabel('Shoe Size', fontsize=12)
plt.ylabel('Reading Score', fontsize=12)
plt.title(f'Shoe Size vs Reading Ability (r = {r_shoes_reading:.3f})', 
          fontsize=14, fontweight='bold')
plt.grid(True, alpha=0.3)
plt.tight_layout()
plt.show()

print(f"Correlation: r = {r_shoes_reading:.3f}")
../_images/04446ceb9c7f9ac56d42e8c3f2c1ad0ba6a18436cce86294f4abaa03ada291ab.png
Correlation: r = 0.923

The Confounding Variable: AGE#

Does having bigger feet make you read better? Obviously not!

The hidden variable is age:

  • Age → Bigger feet (physical growth)

  • Age → Better reading (more practice)

Notice in the plot:

  • Purple points (younger children) cluster in the bottom-left

  • Yellow points (older children) cluster in the top-right

Key insight: If we control for age, the correlation between shoe size and reading ability disappears!

2.3 Real-World Case Study: Sterile Males in Wild Horse Herds#

Let’s apply everything we’ve learned to a real conservation problem!

The Problem#

Question: Do sterilized males reduce foal births in wild horse herds?

Hypothesis: More sterile males → fewer foals

Data: Observations over 3 years of:

  • Number of adults

  • Number of sterile males

  • Number of foals

Let’s see what the data shows!

# Wild horse herd data
days = np.array([0, 6, 39, 40, 66, 67, 335, 336, 360, 361, 374, 375, 404, 696, 700, 710, 738, 742, 772])
adults = np.array([62, 60, 58, 59, 56, 58, 47, 46, 44, 45, 42, 43, 40, 35, 34, 33, 32, 31, 30])
sterile = np.array([5, 5, 7, 7, 8, 8, 9, 9, 9, 9, 8, 9, 8, 7, 7, 6, 5, 5, 4])
foals = np.array([12, 11, 14, 13, 15, 14, 6, 6, 7, 6, 4, 3, 2, 3, 1, 2, 1, 1, 0])

# Create DataFrame
horse_data = pd.DataFrame({
    'Day': days, 'Adults': adults, 'Sterile_Males': sterile, 'Foals': foals
})

print("Wild Horse Herd Data:")
print(horse_data.head(10))
print(f"\nDataset: {len(days)} observations over {days[-1]} days (~2 years)")
Wild Horse Herd Data:
   Day  Adults  Sterile_Males  Foals
0    0      62              5     12
1    6      60              5     11
2   39      58              7     14
3   40      59              7     13
4   66      56              8     15
5   67      58              8     14
6  335      47              9      6
7  336      46              9      6
8  360      44              9      7
9  361      45              9      6

Dataset: 19 observations over 772 days (~2 years)

First Analysis: Time Series Plot#

# Plot all variables over time
plt.figure(figsize=(12, 6))
plt.plot(days, adults, 'o-', linewidth=2, markersize=6, label='Adults', color='steelblue')
plt.plot(days, sterile, 's-', linewidth=2, markersize=6, label='Sterile Males', color='orange')
plt.plot(days, foals, '^-', linewidth=2, markersize=6, label='Foals', color='green')

plt.xlabel('Days Since Start', fontsize=12)
plt.ylabel('Number of Horses', fontsize=12)
plt.title('Wild Horse Herd Over Time', fontsize=14, fontweight='bold')
plt.legend(fontsize=11)
plt.grid(True, alpha=0.3)
plt.tight_layout()
plt.show()
../_images/c9eddfd371b272890f82e1597b89f8f20266d9694e88fd9439badfea66de868c.png

Observation from time series:

  • ALL variables are DECREASING over time

  • The herd is gradually shrinking

  • Foals are decreasing as the herd shrinks

Question: Are sterile males actually reducing foal births?

Second Analysis: Naive Correlation (WRONG!)#

# Calculate naive correlations
r_sterile_foals = np.corrcoef(sterile, foals)[0, 1]
r_sterile_adults = np.corrcoef(sterile, adults)[0, 1]
r_adults_foals = np.corrcoef(adults, foals)[0, 1]

print("Naive Correlation Analysis:")
print(f"  Sterile Males vs Foals:  r = {r_sterile_foals:+.3f}")
print(f"  Sterile Males vs Adults: r = {r_sterile_adults:+.3f}")
print(f"  Adults vs Foals:         r = {r_adults_foals:+.3f}")
Naive Correlation Analysis:
  Sterile Males vs Foals:  r = +0.169
  Sterile Males vs Adults: r = +0.192
  Adults vs Foals:         r = +0.949

🤯 Surprising Result!#

More sterile males → MORE foals? That makes no biological sense!

More sterile males → MORE adults? How is that possible?

Something is clearly wrong with this naive analysis…

# Create scatter plots (naive analysis)
fig, (ax1, ax2) = plt.subplots(1, 2, figsize=(14, 5))

ax1.scatter(sterile, foals, s=100, alpha=0.6, color='coral', edgecolors='black')
ax1.set_xlabel('Number of Sterile Males', fontsize=12)
ax1.set_ylabel('Number of Foals', fontsize=12)
ax1.set_title(f'Sterile Males vs Foals (r = {r_sterile_foals:.3f})', fontsize=13, fontweight='bold')
ax1.grid(True, alpha=0.3)

ax2.scatter(adults, sterile, s=100, alpha=0.6, color='steelblue', edgecolors='black')
ax2.set_xlabel('Number of Adults', fontsize=12)
ax2.set_ylabel('Number of Sterile Males', fontsize=12)
ax2.set_title(f'Adults vs Sterile Males (r = {r_sterile_adults:.3f})', fontsize=13, fontweight='bold')
ax2.grid(True, alpha=0.3)

plt.tight_layout()
plt.show()
../_images/dea719ada7ad414fe61e6c8056a304734f8611e1028ceb82109a042cfdca53c2.png

The Key Insight: Time as a Lurking Variable#

Let’s plot the scatter again, but label points with the day number:

# Standardize for visualization
sterile_std = (sterile - np.mean(sterile)) / np.std(sterile)
foals_std = (foals - np.mean(foals)) / np.std(foals)
adults_std = (adults - np.mean(adults)) / np.std(adults)

# Create revealing scatter plots with day labels
fig, (ax1, ax2) = plt.subplots(1, 2, figsize=(14, 6))

# Plot invisible scatter first so axes auto-scale to the data range
ax1.scatter(sterile_std, foals_std, alpha=0)
for i in range(len(days)):
    color = 'yellow' if days[i] < 100 else 'lightblue'
    ax1.text(sterile_std[i], foals_std[i], str(days[i]), 
            ha='center', va='center', fontsize=9,
            bbox=dict(boxstyle='circle', facecolor=color, alpha=0.7))
ax1.set_xlabel('Sterile Males (standardized)', fontsize=12)
ax1.set_ylabel('Foals (standardized)', fontsize=12)
ax1.set_title('Sterile Males vs Foals (labeled by DAY)', fontsize=13, fontweight='bold')
ax1.grid(True, alpha=0.3)
ax1.axhline(y=0, color='black', linewidth=0.8, alpha=0.3)
ax1.axvline(x=0, color='black', linewidth=0.8, alpha=0.3)
ax1.margins(0.15)

# Plot invisible scatter first so axes auto-scale to the data range
ax2.scatter(adults_std, sterile_std, alpha=0)
for i in range(len(days)):
    color = 'yellow' if days[i] < 100 else 'lightblue'
    ax2.text(adults_std[i], sterile_std[i], str(days[i]),
            ha='center', va='center', fontsize=9,
            bbox=dict(boxstyle='circle', facecolor=color, alpha=0.7))
ax2.set_xlabel('Adults (standardized)', fontsize=12)
ax2.set_ylabel('Sterile Males (standardized)', fontsize=12)
ax2.set_title('Adults vs Sterile Males (labeled by DAY)', fontsize=13, fontweight='bold')
ax2.grid(True, alpha=0.3)
ax2.axhline(y=0, color='black', linewidth=0.8, alpha=0.3)
ax2.axvline(x=0, color='black', linewidth=0.8, alpha=0.3)
ax2.margins(0.15)

plt.tight_layout()
plt.show()
../_images/354a49b12e8438730348891592bfe2cca2b0d5120847e56d71ba9b7202ed6059.png

🔍 The Revelation!#

Look at the day numbers in the plot:

  • Yellow (early days): Upper right → many adults, many foals

  • Blue (later days): Lower left → few adults, few foals

The ENTIRE HERD is shrinking over time!

The positive correlation exists because:

  • When herd is large → more adults AND more sterile males AND more foals

  • When herd is small → fewer of everything

⚠️ The correlation is driven by TIME, not causation!

Correct Analysis: Correlation with Time#

# Calculate correlations with TIME
r_adults_time = np.corrcoef(days, adults)[0, 1]
r_sterile_time = np.corrcoef(days, sterile)[0, 1]
r_foals_time = np.corrcoef(days, foals)[0, 1]

print("Correlation with TIME:")
print(f"  Adults vs Time:        r = {r_adults_time:.3f}")
print(f"  Sterile Males vs Time: r = {r_sterile_time:.3f}")
print(f"  Foals vs Time:         r = {r_foals_time:.3f}")

# Rate of decline calculation
time_std = np.std(days)
adults_std_val = np.std(adults)
foals_std_val = np.std(foals)

print(f"\nRate of decline (per {time_std:.0f} days):")
print(f"  Adults: {r_adults_time * adults_std_val:.1f} horses")
print(f"  Foals: {r_foals_time * foals_std_val:.1f} foals")
Correlation with TIME:
  Adults vs Time:        r = -0.988
  Sterile Males vs Time: r = -0.272
  Foals vs Time:         r = -0.928

Rate of decline (per 275 days):
  Adults: -10.6 horses
  Foals: -4.7 foals

✅ Conclusion#

All correlations with time are negative - the herd is naturally declining.

The original positive correlation between sterile males and foals was SPURIOUS - caused by the lurking time variable!

Key Lesson: To understand a simple dataset, plot it MULTIPLE WAYS!

  1. Plot each variable vs time

  2. Create scatter plots

  3. Calculate correlations

  4. Think about confounding variables!

More Correlation Examples#

Worked Example: Study Hours vs Test Errors#

Expect negative correlation!

study_hours = np.array([8, 7, 6, 5, 4, 3, 2, 1])
errors = np.array([2, 3, 4, 5, 7, 9, 12, 15])

r_study = np.corrcoef(study_hours, errors)[0, 1]

plt.figure(figsize=(10, 6))
plt.scatter(study_hours, errors, s=150, alpha=0.7, color='purple', edgecolors='black')

for i in range(len(study_hours)):
    plt.text(study_hours[i], errors[i], f'S{i+1}', ha='center', va='center', 
            fontweight='bold', color='white')

plt.xlabel('Study Hours', fontsize=12)
plt.ylabel('Number of Errors on Test', fontsize=12)
plt.title(f'Study Hours vs Errors (r = {r_study:.3f})', fontsize=14, fontweight='bold')
plt.grid(True, alpha=0.3)
plt.tight_layout()
plt.show()

print(f"Correlation: r = {r_study:.3f} (Strong NEGATIVE)")
../_images/c326679388edd689dec100a9b8ebf0fef0172a090ec3ce7167d3de20e5411d39.png
Correlation: r = -0.974 (Strong NEGATIVE)

Interpretation:

  • More study → fewer errors

  • Less study → more errors

This makes sense both intuitively AND statistically! This is an example where correlation likely reflects a causal relationship.

Correlation Pitfalls#

Pitfall 1: Non-Linear Relationships#

Correlation only measures LINEAR relationships!

Non-linear patterns can have low correlation despite strong relationships.

# Generate different relationship types
x_range = np.linspace(-5, 5, 100)

y_linear = x_range + np.random.normal(0, 0.5, 100)
y_quadratic = x_range**2 + np.random.normal(0, 2, 100)
y_exponential = np.exp(x_range/3) + np.random.normal(0, 1, 100)
y_sinusoidal = 3 * np.sin(x_range) + np.random.normal(0, 0.3, 100)

# Calculate correlations
r_linear = np.corrcoef(x_range, y_linear)[0, 1]
r_quadratic = np.corrcoef(x_range, y_quadratic)[0, 1]
r_exponential = np.corrcoef(x_range, y_exponential)[0, 1]
r_sinusoidal = np.corrcoef(x_range, y_sinusoidal)[0, 1]

# Plot
fig, axes = plt.subplots(2, 2, figsize=(12, 10))

axes[0,0].scatter(x_range, y_linear, alpha=0.5, s=20, color='green')
axes[0,0].set_title(f'Linear: y = x (r = {r_linear:.3f})', fontsize=12, fontweight='bold')
axes[0,0].grid(True, alpha=0.3)

axes[0,1].scatter(x_range, y_quadratic, alpha=0.5, s=20, color='blue')
axes[0,1].set_title(f'Quadratic: y = x² (r = {r_quadratic:.3f})', fontsize=12, fontweight='bold')
axes[0,1].grid(True, alpha=0.3)

axes[1,0].scatter(x_range, y_exponential, alpha=0.5, s=20, color='orange')
axes[1,0].set_title(f'Exponential: y = e^(x/3) (r = {r_exponential:.3f})', fontsize=12, fontweight='bold')
axes[1,0].grid(True, alpha=0.3)

axes[1,1].scatter(x_range, y_sinusoidal, alpha=0.5, s=20, color='red')
axes[1,1].set_title(f'Sinusoidal: y = 3sin(x) (r = {r_sinusoidal:.3f})', fontsize=12, fontweight='bold')
axes[1,1].grid(True, alpha=0.3)

for ax in axes.flat:
    ax.set_xlabel('X')
    ax.set_ylabel('Y')

plt.suptitle('Correlation Only Measures LINEAR Relationships!', fontsize=14, fontweight='bold')
plt.tight_layout()
plt.show()
../_images/e632dab5390f2a448f8730949515cf6da36c25f37eddd9e67d69adda9f0a0292.png

⚠️ Critical Lesson#

ALWAYS plot your data first! Correlation can miss:

  • Quadratic relationships (U-shaped) - perfect relationship but low \(r\)!

  • Exponential relationships - \(r\) can be misleading

  • Periodic relationships - \(r \approx 0\) despite clear pattern

  • Other non-linear patterns

Don’t rely on correlation alone - USE SCATTER PLOTS!

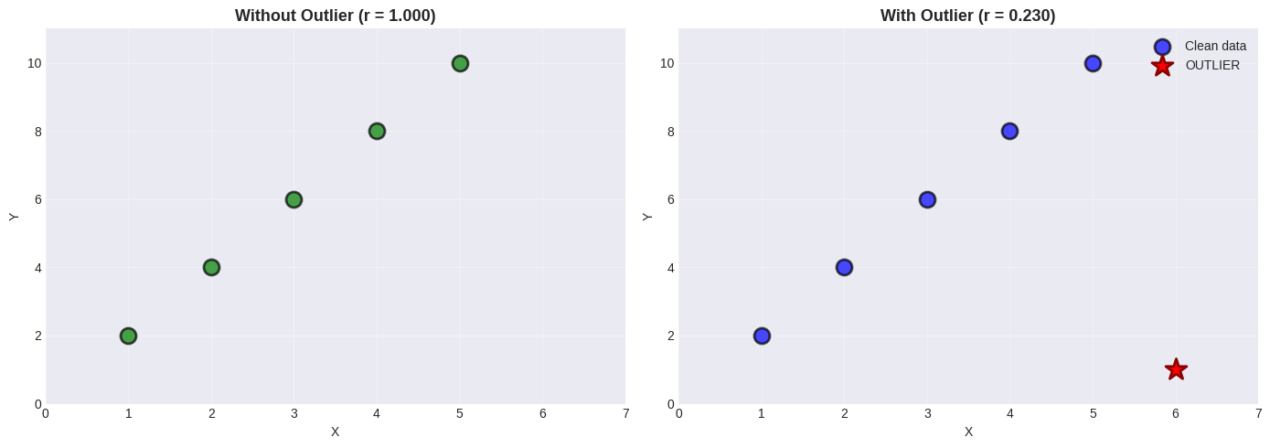
Pitfall 2: Outliers#

A single outlier can drastically change correlation!

# Create clean data
x_clean = np.array([1, 2, 3, 4, 5])
y_clean = np.array([2, 4, 6, 8, 10])
r_clean = np.corrcoef(x_clean, y_clean)[0, 1]

# Add outlier
x_outlier = np.append(x_clean, 6)
y_outlier = np.append(y_clean, 1)
r_outlier = np.corrcoef(x_outlier, y_outlier)[0, 1]

# Visualize
fig, (ax1, ax2) = plt.subplots(1, 2, figsize=(14, 5))

ax1.scatter(x_clean, y_clean, s=150, color='green', alpha=0.7, edgecolors='black', linewidths=2)
ax1.set_title(f'Without Outlier (r = {r_clean:.3f})', fontsize=13, fontweight='bold')
ax1.set_xlabel('X')
ax1.set_ylabel('Y')
ax1.grid(True, alpha=0.3)
ax1.set_xlim(0, 7)
ax1.set_ylim(0, 11)

ax2.scatter(x_clean, y_clean, s=150, color='blue', alpha=0.7, edgecolors='black', linewidths=2, label='Clean data')
ax2.scatter(x_outlier[-1], y_outlier[-1], s=300, color='red', marker='*', 
           edgecolors='darkred', linewidths=2, label='OUTLIER', zorder=5)
ax2.set_title(f'With Outlier (r = {r_outlier:.3f})', fontsize=13, fontweight='bold')
ax2.set_xlabel('X')
ax2.set_ylabel('Y')
ax2.grid(True, alpha=0.3)
ax2.set_xlim(0, 7)
ax2.set_ylim(0, 11)
ax2.legend()

plt.tight_layout()
plt.show()

print(f"Original: r = {r_clean:.3f} (perfect)")
print(f"With outlier: r = {r_outlier:.3f}")
print(f"Change: {abs(r_clean - r_outlier):.3f} from just ONE point!")
../_images/672eb7bdb508c12d9317704e42f99c87edcfb0dcd2497cd146ea23c577d25ceb.png
Original: r = 1.000 (perfect)
With outlier: r = 0.230
Change: 0.770 from just ONE point!

🚨 Outlier Impact#

A single outlier can drastically change correlation!

Best practices:

  1. Always look at scatter plots

  2. Compute correlation with/without outliers

  3. Investigate why outliers exist

  4. Consider robust methods (Spearman correlation)

Pitfall 3: The Scaling Problem#

Axis scaling can make relationships look stronger or weaker than they are!

# Same data, different scales
x_demo = np.random.normal(50, 10, 50)
y_demo = 0.8 * x_demo + np.random.normal(0, 5, 50)
r_demo = np.corrcoef(x_demo, y_demo)[0, 1]

fig, (ax1, ax2, ax3) = plt.subplots(1, 3, figsize=(15, 4))

# Compressed y-axis
ax1.scatter(x_demo, y_demo, alpha=0.6, s=50, color='steelblue')
ax1.set_ylim(0, 200)
ax1.set_title('Compressed Y-axis (looks weaker)', fontsize=12, fontweight='bold')
ax1.set_xlabel('X')
ax1.set_ylabel('Y')
ax1.grid(True, alpha=0.3)

# Proper scale
ax2.scatter(x_demo, y_demo, alpha=0.6, s=50, color='green')
ax2.set_title(f'Proper Scale (r = {r_demo:.3f})', fontsize=12, fontweight='bold')
ax2.set_xlabel('X')
ax2.set_ylabel('Y')
ax2.grid(True, alpha=0.3)

# Standardized
x_std_demo = (x_demo - np.mean(x_demo)) / np.std(x_demo)
y_std_demo = (y_demo - np.mean(y_demo)) / np.std(y_demo)
ax3.scatter(x_std_demo, y_std_demo, alpha=0.6, s=50, color='purple')
ax3.set_title('Standardized (always clear)', fontsize=12, fontweight='bold')
ax3.set_xlabel('X (std)')
ax3.set_ylabel('Y (std)')
ax3.grid(True, alpha=0.3)
ax3.axhline(y=0, color='black', linewidth=0.8, alpha=0.3)
ax3.axvline(x=0, color='black', linewidth=0.8, alpha=0.3)

plt.suptitle(f'Same Data (r = {r_demo:.3f}), Different Scales!', fontsize=14, fontweight='bold')
plt.tight_layout()
plt.show()
../_images/e0bfda334dea44e5780505710b590d581c6dfa59b83ad572aacd67c38dc45f31.png

🚨 Scaling Matters!#

The same data can look different with different axis scales.

Solution: Use standardized coordinates!

  • Removes unit effects

  • Centers at (0,0)

  • Makes patterns crystal clear

Correlation Matrix#

For datasets with multiple variables, compute all pairwise correlations at once!

# Generate multi-variable dataset
np.random.seed(42)
n = 100

age = np.random.uniform(20, 60, n)
height = np.random.normal(170, 10, n)
weight = 0.6 * height + 0.1 * age + np.random.normal(0, 5, n)
shoe_size = 0.15 * height + np.random.normal(-10, 2, n)
income = 1000 * age + 500 * height + np.random.normal(0, 10000, n)

data_multi = pd.DataFrame({
    'Age': age, 'Height': height, 'Weight': weight, 
    'Shoe_Size': shoe_size, 'Income': income
})

# Correlation matrix
corr_matrix = data_multi.corr()
print("Correlation Matrix:")
print(corr_matrix.round(3))

# Find strongest correlations
mask = np.triu(np.ones_like(corr_matrix), k=1).astype(bool)
corr_values = corr_matrix.where(mask).stack()
corr_sorted = corr_values.abs().sort_values(ascending=False)

print("\nTop 5 Correlations:")
for i, (pair, val) in enumerate(corr_sorted.head(5).items(), 1):
    original_val = corr_matrix.loc[pair[0], pair[1]]
    print(f"  {i}. {pair[0]:10s} - {pair[1]:10s}: r = {original_val:+.3f}")
Correlation Matrix:
             Age  Height  Weight  Shoe_Size  Income
Age        1.000  -0.150   0.050     -0.062   0.661
Height    -0.150   1.000   0.678      0.673   0.259
Weight     0.050   0.678   1.000      0.411   0.258
Shoe_Size -0.062   0.673   0.411      1.000   0.255
Income     0.661   0.259   0.258      0.255   1.000

Top 5 Correlations:
  1. Height     - Weight    : r = +0.678
  2. Height     - Shoe_Size : r = +0.673
  3. Age        - Income    : r = +0.661
  4. Weight     - Shoe_Size : r = +0.411
  5. Height     - Income    : r = +0.259
# Visualize as heatmap
plt.figure(figsize=(9, 7))
sns.heatmap(corr_matrix, annot=True, fmt='.3f', cmap='coolwarm', 
            center=0, square=True, linewidths=2,
            cbar_kws={"shrink": 0.8, "label": "Correlation"})
plt.title('Correlation Matrix Heat Map', fontsize=14, fontweight='bold')
plt.tight_layout()
plt.show()
../_images/8b093434145fbbd0682221d0764090c4d8a213ba845a358e64f7bba3b8ae836b.png

Reading Heat Maps#

Color

Meaning

🔴 Red

Strong positive correlation

🔵 Blue

Strong negative correlation

White

No correlation

Heat maps make it easy to spot patterns in multi-variable datasets at a glance!

Alternative Correlation Measures#

Spearman’s Rank Correlation#

Uses ranks instead of values:

  • Robust to outliers

  • Works for monotonic (not necessarily linear) relationships

  • Range still -1 to +1

from scipy.stats import spearmanr

# Data with extreme outlier
x_extreme = np.array([1, 2, 3, 4, 5, 1000])  # Huge outlier!
y_extreme = np.array([2, 4, 6, 8, 10, 12])

r_pearson = stats.pearsonr(x_extreme, y_extreme)[0]
r_spearman = spearmanr(x_extreme, y_extreme)[0]

# Visualize
fig, (ax1, ax2) = plt.subplots(1, 2, figsize=(14, 5))

ax1.scatter(x_extreme[:-1], y_extreme[:-1], s=150, color='green', 
           alpha=0.7, edgecolors='black', linewidths=2, label='Normal data')
ax1.scatter(x_extreme[-1], y_extreme[-1], s=400, color='red', marker='*',
           edgecolors='darkred', linewidths=3, label='OUTLIER', zorder=5)
ax1.set_xlabel('X')
ax1.set_ylabel('Y')
ax1.set_title('Data with Extreme Outlier', fontsize=13, fontweight='bold')
ax1.legend()
ax1.grid(True, alpha=0.3)

methods = ['Pearson\n(sensitive)', 'Spearman\n(robust)']
values = [r_pearson, r_spearman]
colors = ['coral' if v < 0.9 else 'green' for v in values]

bars = ax2.bar(methods, values, color=colors, alpha=0.7, edgecolor='black', linewidth=2)
ax2.set_ylabel('Correlation Coefficient')
ax2.set_title('Pearson vs Spearman', fontsize=13, fontweight='bold')
ax2.set_ylim(0, 1.1)
ax2.grid(axis='y', alpha=0.3)

for bar, val in zip(bars, values):
    ax2.text(bar.get_x() + bar.get_width()/2, bar.get_height() + 0.03, 
            f'{val:.3f}', ha='center', fontsize=13, fontweight='bold')

plt.tight_layout()
plt.show()

print(f"Pearson:  r = {r_pearson:.3f} (affected by outlier)")
print(f"Spearman: ρ = {r_spearman:.3f} (robust!)")
../_images/b4bb74ded4dc7af4e05ad4306f1699836bb7c9eb0753351304012349500c5fba.png
Pearson:  r = 0.657 (affected by outlier)
Spearman: ρ = 1.000 (robust!)

Why Spearman is Robust#

Spearman uses RANKS instead of actual values:

x values:    [1,    2,    3,    4,    5,    1000]
x ranks:     [1,    2,    3,    4,    5,    6   ]
                                          ↑
                      Outlier becomes just "rank 6", not 1000!

Extreme values become just “highest rank” → outliers have less impact!

🎯 Summary: When to Use What#

Decision Tree#

Does your data have outliers?
│
├── NO → Use Pearson correlation
│
└── YES → Is the relationship linear?
    │
    ├── YES, but with outliers → Use Spearman
    │
    └── NO, non-linear → Use Spearman or transform data

Quick Reference Table#

Method

Best For

Robust to Outliers?

Measures

Pearson

Linear relationships

❌ No

Linear correlation

Spearman

Monotonic relationships

✔️ Yes

Rank correlation

Kendall

Small samples, many ties

✔️ Yes

Concordance

📝 Practice Problems#

Work through these to master correlation!

Problem 1: Weight and Adiposity#

Given: \(r = 0.9\), mean weight = 150 lb, \(\sigma_{weight} = 30\) lb
Adiposity: mean = 0.8, \(\sigma_{adiposity} = 0.1\)

Tasks:

  1. Predict adiposity for weight = 170 lb

  2. Predict weight for adiposity = 0.75

  3. What is the RMSE of predictions?

Problem 2: Income and IQ#

Given: \(r = 0.30\), mean income = $60,000, \(\sigma_{income} = \$20,000\)
IQ: mean = 100, \(\sigma_{IQ} = 15\)

Tasks:

  1. Predict IQ for income = $70,000

  2. How reliable is this prediction?

  3. If family income increases, does the child’s IQ increase?

Problem 3: Identify the Issue#

For each scenario, identify why correlation might be misleading:

  1. Hospital size (beds) vs mortality rate: r = +0.65

    • Hint: Larger hospitals handle sicker patients

  2. Chocolate consumption per capita vs Nobel prizes per capita (by country): r = +0.79

    • Hint: Think about wealth

  3. Number of firefighters vs fire damage: r = +0.80

    • Hint: What determines both?

Solutions to Practice Problems#

# PROBLEM 1: Weight and Adiposity
r = 0.9
weight_mean, weight_std = 150, 30
adip_mean, adip_std = 0.8, 0.1

# Task 1: Predict adiposity for 170 lb
weight_new = 170
adip_pred = adip_mean + r * (adip_std / weight_std) * (weight_new - weight_mean)

# Task 2: Predict weight for adiposity 0.75
adip_new = 0.75
weight_pred = weight_mean + r * (weight_std / adip_std) * (adip_new - adip_mean)

# Task 3: RMSE
rmse = weight_std * np.sqrt(1 - r**2)

print("PROBLEM 1 SOLUTIONS")
print(f"1. For weight = 170 lb: Predicted adiposity = {adip_pred:.3f}")
print(f"2. For adiposity = 0.75: Predicted weight = {weight_pred:.1f} lb")
print(f"3. RMSE = {rmse:.1f} lb, r² = {r**2:.2f} ({r**2*100:.0f}% variance explained)")

# PROBLEM 2: Income and IQ
r2 = 0.30
income_mean, income_std = 60000, 20000
iq_mean, iq_std = 100, 15

income_new = 70000
iq_pred = iq_mean + r2 * (iq_std / income_std) * (income_new - income_mean)
rmse2 = iq_std * np.sqrt(1 - r2**2)

print("\nPROBLEM 2 SOLUTIONS")
print(f"1. For income = $70,000: Predicted IQ = {iq_pred:.1f}")
print(f"2. RMSE = {rmse2:.1f} IQ points, r² = {r2**2:.2f} ({r2**2*100:.0f}% variance explained)")
print("3. Correlation ≠ causation! Giving money won't increase IQ.")
PROBLEM 1 SOLUTIONS
1. For weight = 170 lb: Predicted adiposity = 0.860
2. For adiposity = 0.75: Predicted weight = 136.5 lb
3. RMSE = 13.1 lb, r² = 0.81 (81% variance explained)

PROBLEM 2 SOLUTIONS
1. For income = $70,000: Predicted IQ = 102.2
2. RMSE = 14.3 IQ points, r² = 0.09 (9% variance explained)
3. Correlation ≠ causation! Giving money won't increase IQ.

Problem 3 Solutions: Identify the Confound#

Scenario

Correlation

Confounding Variable

Hospital size vs mortality

r = +0.65

Patient severity - larger hospitals treat sicker patients

Chocolate vs Nobel prizes

r = +0.79

National wealth - affects both chocolate consumption and research funding

Firefighters vs damage

r = +0.80

Fire severity - bigger fires need more firefighters AND cause more damage

Key Insight: In each case, correlation exists but causation goes through a third variable!

🎯 Key Takeaways#

The Essential Rules#

  1. Correlation measures LINEAR relationships

    • Range: -1 to +1 (always!)

    • Sign indicates direction

    • Magnitude indicates strength

  2. Correlation enables prediction

    • Formula: \(\hat{y} = \bar{y} + r \cdot \frac{\sigma_y}{\sigma_x}(x - \bar{x})\)

    • Rule of thumb: 1 std dev in x → r std devs in y

    • Accuracy: RMSE = \(\sigma_y\sqrt{1-r^2}\)

  3. CORRELATION ≠ CAUSATION (never forget!)

    • Three possible explanations:

      1. X causes Y

      2. Y causes X

      3. Hidden variable Z causes both

  4. Always visualize first!

    • Scatter plots reveal patterns

    • Correlation is just a number

    • Non-linear patterns need different methods

  5. Watch for confounding variables

    • Time is often a lurking variable

    • Both variables might be caused by a third

    • Control for confounds in analysis

Common Mistakes to Avoid#

❌ Assuming high correlation means causation ❌ Using correlation for non-linear relationships ❌ Ignoring outliers ❌ Not plotting data first ❌ Forgetting about confounding variables ❌ Using inappropriate axis scales

✅ Always plot first (scatter plots!) ✅ Check for outliers ✅ Standardize when comparing ✅ Consider Spearman for robustness ✅ Think critically about WHY variables correlate ✅ Report both r and p-value